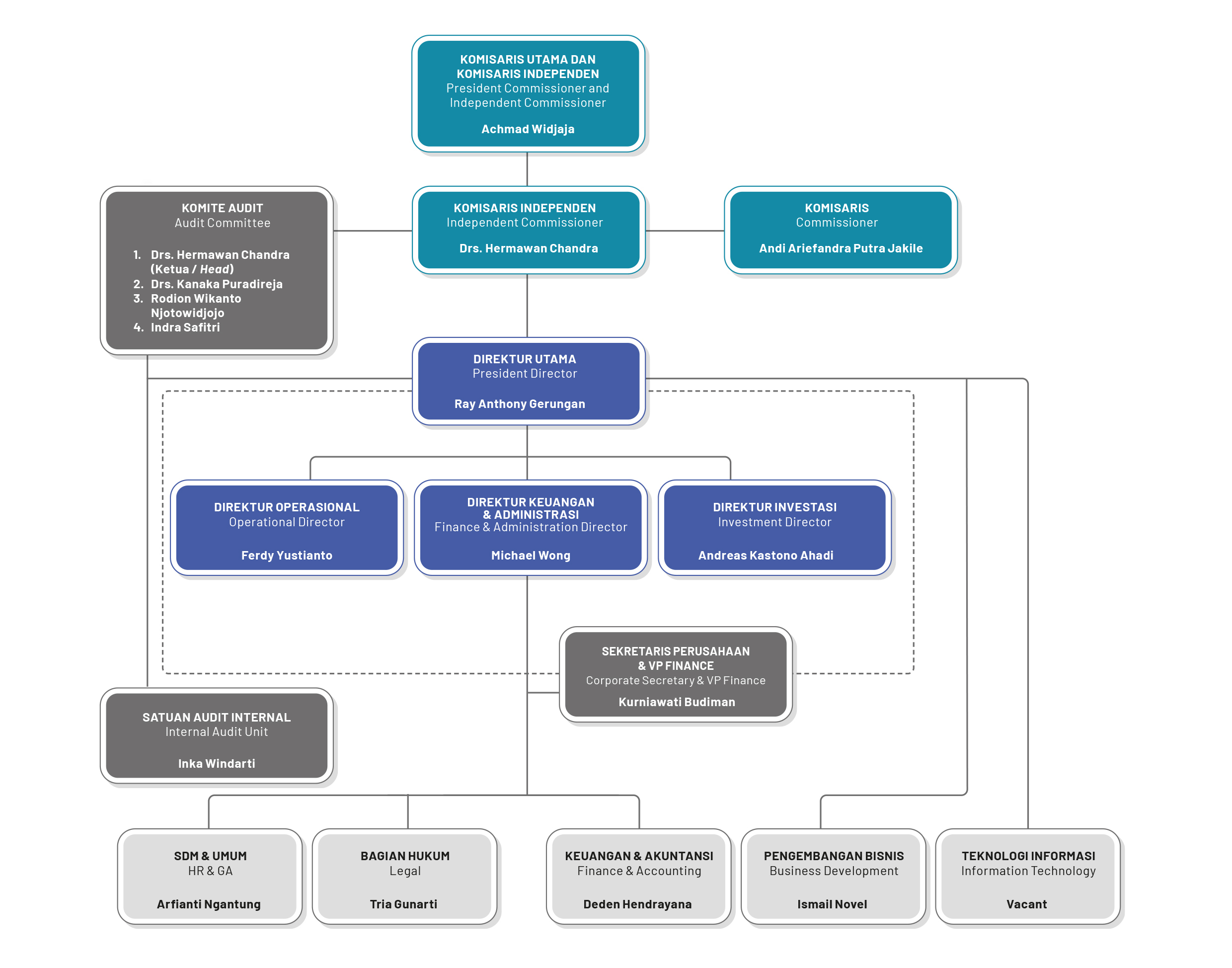
Organization Structure as of December 2024



© 2018 AstrindoNusantaraInfrastruktur | Privacy policy