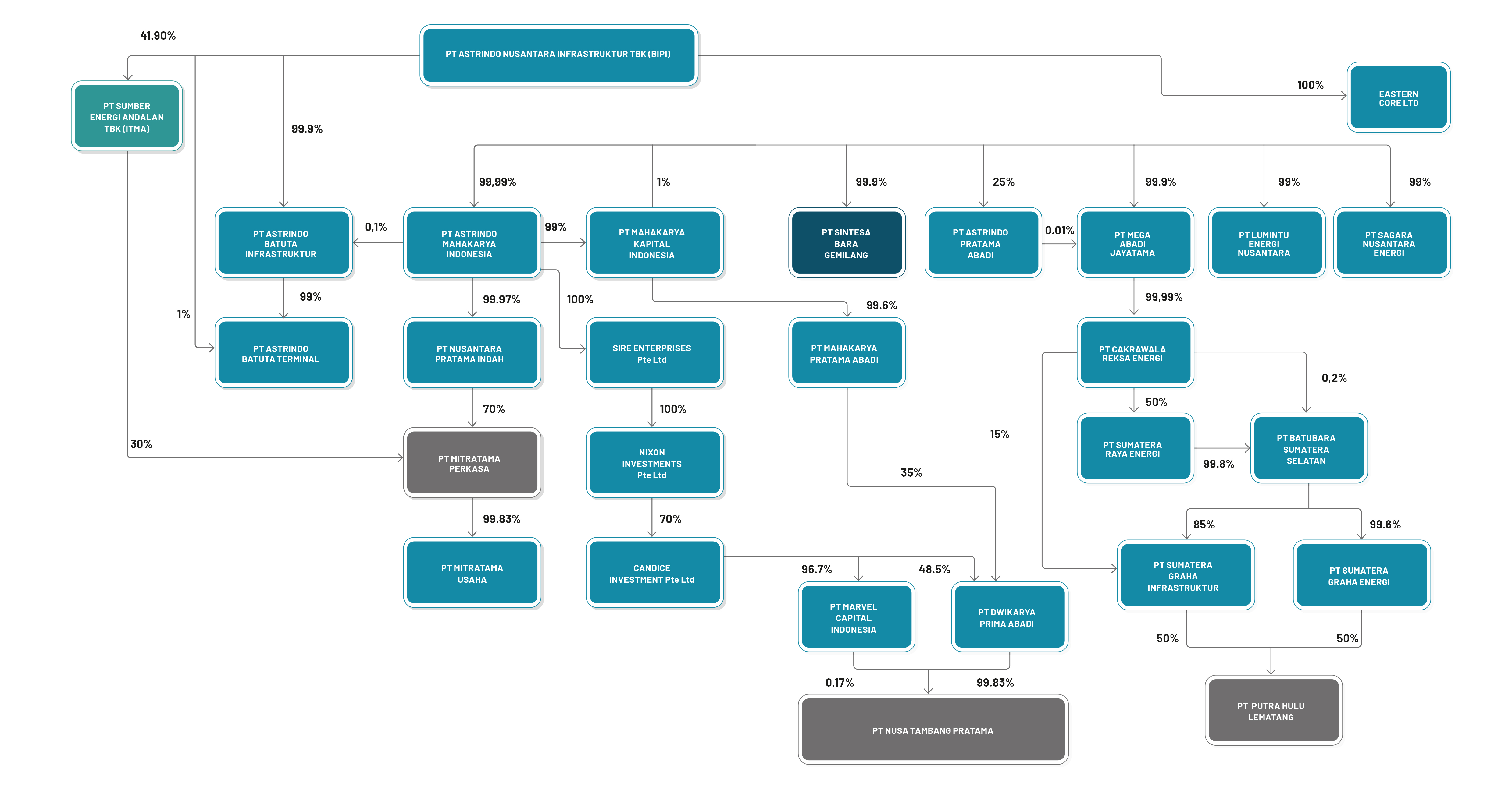
Company Group Structure as of December 2024

OWNERSHIP STRUCTURE OF NML GROUP


© 2018 AstrindoNusantaraInfrastruktur | Privacy policy