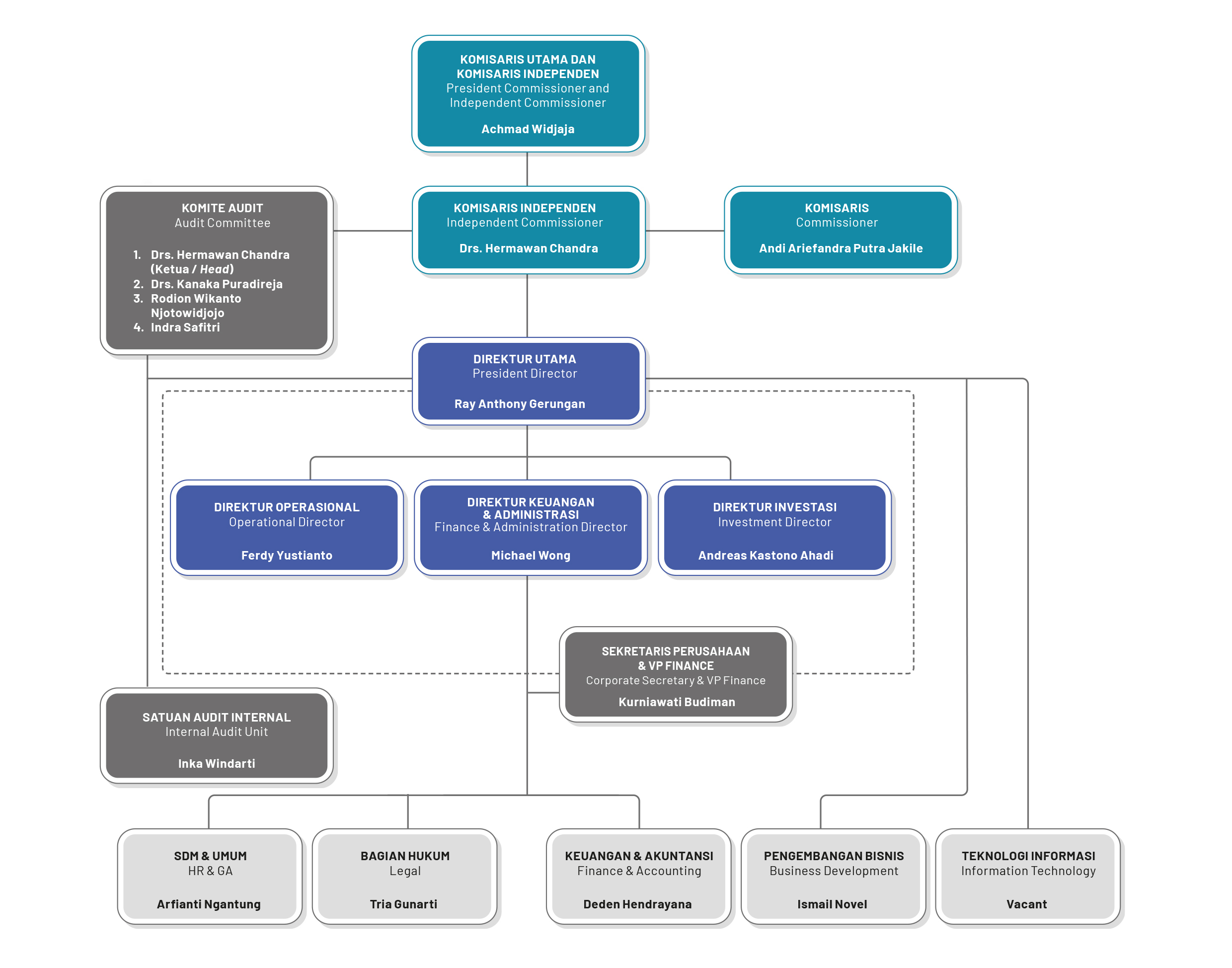
Struktur Organisasi Per Desember 2024



© 2018 AstrindoNusantaraInfrastruktur | Privacy policy